Thermography

Talk about improving your game, resources you like, games you played, etc.
Bill Spight
Honinbo
Posts: 10905
Joined: Wed Apr 21, 2010 1:24 pm
Has thanked: 3651 times
Been thanked: 3373 times

Re: Thermography

Post by Bill Spight »

Gérard TAILLE wrote:Concerning thermography how is handled yose ko?
Click Here To Show Diagram Code
[go]$$B
$$ -----------------
$$ | . X X O . O . |
$$ | O . X X O O . |
$$ | X X X O O O O |
$$ | O O O X X X X |
$$ | . . . . . . . |
$$ | . . . . . . . |
$$ | . . . . . . . |
$$ -----------------[/go]
You have to specify the ko threat situation. The first person who came up with a comprehensive theory of approach kos was Professor Berlekamp. It is in Games of No Chance, (Cambridge University Press, 1996). He came up with the idea of the komaster, who could win kos, but once she took a ko, had to keep going. The idea of komaster is abstract, and may not necessarily occur on the go board; but it sets what are normally practical limits on the values of complex kos.

Your example is not the simplest, so let's simplify it. :)
Click Here To Show Diagram Code
[go]$$B Approach ko
$$ -----------------------
$$ | X X X O . O . O X . .
$$ | O . X X O O O O X . .
$$ | X X X O O O . X X . .
$$ | O O O X X X X X X . .
$$ | . O . O X . X . X . .
$$ | O O O O X X X X . . .
$$ | . . . . . . . . . . .
$$ | . . . . . . . . . . .[/go]
White, OC, can capture the Black stones for a local score of -18. Black to play can take the ko and then fill a dame to make a direct ko, which White takes first. If Black wins the direct ko she gets a local score of +23.

If White is komaster there is not much to the play. Eventually Black will fill the dame and White will win the ko. The value of the approach ko is simply -18.

If Black is komaster, however, either White to play can win the ko, or Black to play can take the ko, fill the dame, and win the ko in one more net move. The difference between winning and losing the ko is 4 moves; so the average gain per move is 10¼ points, and the territorial value of the corner is -7¾.

That is quite a striking difference in both evaluation of territory and the size of play, and there is quite a bit to approach kos. But those are the basics of the komaster theory. :)
The Adkins Principle:
At some point, doesn't thinking have to go on?
— Winona Adkins

Visualize whirled peas.

Everything with love. Stay safe.
Gérard TAILLE
Gosei
Posts: 1346
Joined: Sun Aug 23, 2020 2:47 am
Rank: 1d
GD Posts: 0
Has thanked: 21 times
Been thanked: 57 times

Re: Thermography

Post by Gérard TAILLE »

Bill Spight wrote:
Gérard TAILLE wrote:Concerning thermography how is handled yose ko?
Click Here To Show Diagram Code
[go]$$B
$$ -----------------
$$ | . X X O . O . |
$$ | O . X X O O . |
$$ | X X X O O O O |
$$ | O O O X X X X |
$$ | . . . . . . . |
$$ | . . . . . . . |
$$ | . . . . . . . |
$$ -----------------[/go]
You have to specify the ko threat situation. The first person who came up with a comprehensive theory of approach kos was Professor Berlekamp. It is in Games of No Chance, (Cambridge University Press, 1996). He came up with the idea of the komaster, who could win kos, but once she took a ko, had to keep going. The idea of komaster is abstract, and may not necessarily occur on the go board; but it sets what are normally practical limits on the values of complex kos.

Your example is not the simplest, so let's simplify it. :)
Click Here To Show Diagram Code
[go]$$B Approach ko
$$ -----------------------
$$ | X X X O . O . O X . .
$$ | O . X X O O O O X . .
$$ | X X X O O O . X X . .
$$ | O O O X X X X X X . .
$$ | . O . O X . X . X . .
$$ | O O O O X X X X . . .
$$ | . . . . . . . . . . .
$$ | . . . . . . . . . . .[/go]
White, OC, can capture the Black stones for a local score of -18. Black to play can take the ko and then fill a dame to make a direct ko, which White takes first. If Black wins the direct ko she gets a local score of +23.

If White is komaster there is not much to the play. Eventually Black will fill the dame and White will win the ko. The value of the approach ko is simply -18.

If Black is komaster, however, either White to play can win the ko, or Black to play can take the ko, fill the dame, and win the ko in one more net move. The difference between winning and losing the ko is 4 moves; so the average gain per move is 10¼ points, and the territorial value of the corner is -7¾.

That is quite a striking difference in both evaluation of territory and the size of play, and there is quite a bit to approach kos. But those are the basics of the komaster theory. :)
Oops you changed my question Bill.
Click Here To Show Diagram Code
[go]$$B
$$ -----------------
$$ | . . . . . . O |
$$ | X X . . . . O |
$$ | . X O O O O O |
$$ | . X X X O . . |
$$ | . . . X O O O |
$$ | . . . X X X X |
$$ | . . . . . . . |
$$ -----------------[/go]
When we analysed this position here above we encountered kos and we managed to take them into account in our simple non-ko ideal environment. Of course we can change the assumption on the environment and imagine ko threats or ko master configuration or whatever but my point was only to understand how taking into account a local yose ko, keeping a simple and non-ko environment.

BTW the position you proposed is in my mind completly different because, unlike mine, black to play cannot win the ko locally, I mean without the help of an external ko threat. In that sense my position seems in fact easier : comparing to a simple ko, in my position you have only to take into account that white may play in the environment one more move.
In another sense the position is OC more difficult because there are more moves in the sequence but I didn't find simplier position.
In any case assume, like our previous examples with simple kos, that we are in a non-ko environment.
Bill Spight
Honinbo
Posts: 10905
Joined: Wed Apr 21, 2010 1:24 pm
Has thanked: 3651 times
Been thanked: 3373 times

Re: Thermography

Post by Bill Spight »

Gérard TAILLE wrote:
Bill Spight wrote:
Gérard TAILLE wrote:Concerning thermography how is handled yose ko?
Click Here To Show Diagram Code
[go]$$B
$$ -----------------
$$ | . X X O . O . |
$$ | O . X X O O . |
$$ | X X X O O O O |
$$ | O O O X X X X |
$$ | . . . . . . . |
$$ | . . . . . . . |
$$ | . . . . . . . |
$$ -----------------[/go]
You have to specify the ko threat situation. The first person who came up with a comprehensive theory of approach kos was Professor Berlekamp. It is in Games of No Chance, (Cambridge University Press, 1996). He came up with the idea of the komaster, who could win kos, but once she took a ko, had to keep going. The idea of komaster is abstract, and may not necessarily occur on the go board; but it sets what are normally practical limits on the values of complex kos.

Your example is not the simplest, so let's simplify it. :)
Oops you changed my question Bill.
I took your question as general, not specific. My French is not good, but in French would we say. "çette yose ko", i.e., "this yose ko"?

Now, as I said, we have to specify the ko threat situation. Berlekamp's komaster idea, which does so in the abstract, gets thermographic ko theory off the ground. In the 1980s I already had the idea of an environment, and could work out very specific ko situations, but without the komaster idea I was unable to come up with a general theory. My attempts to include yose kos and other advanced kos got bogged down in complexities. Not that the idea of komaster is necessary. We can handle anything these days. But if you want to understand the thermographic theory of kos, you need to understand komaster. :)
Click Here To Show Diagram Code
[go]$$B
$$ -----------------
$$ | . . . . . . O |
$$ | X X . . . . O |
$$ | . X O O O O O |
$$ | . X X X O . . |
$$ | . . . X O O O |
$$ | . . . X X X X |
$$ | . . . . . . . |
$$ -----------------[/go]
When we analysed this position here above we encountered kos and we managed to take them into account in our simple non-ko ideal environment. Of course we can change the assumption on the environment and imagine ko threats or ko master configuration or whatever but my point was only to understand how taking into account a local yose ko, keeping a simple and non-ko environment.
I understand, an even applaud, your ability to jump into the river to learn how to swim. :) But please understand the difficulties that gives to me. How many pages do I have to write to answer a single question to someone who knows nothing about the theory? How do I make things clear? How do I justify simplifying assumptions to someone who has not struggled with the complexities? (My impression of you is that you revel in complexity. I think that's fine, but please understand my position. :)) The komaster concept is an abstraction which simplifies the analysis of complex ko situations. It is not an assumption, because it does not claim that all, or even most ko situations satisfy it. By contrast, most actual go boards provide an almost ideal environment. As for komaster, in many ko situations, nobody is komaster. In many, the player who can win a ko has extra ko threats which might be useful. In such a case, I have dubbed that player a komonster. ;) Komaster analysis provides useful signposts to help us understand ko fights. Signposts, not roadmaps. :)
BTW the position you proposed is in my mind completly different
Well, yes. That's why I changed it. S'il vous plaît. :) I don't think it is a good introductory position for the thermography of yose ko. The other one is. From my explanation, can you draw the two komaster thermographs for it?
because, unlike mine, black to play cannot win the ko locally, I mean without the help of an external ko threat. In that sense my position seems in fact easier : comparing to a simple ko, in my position you have only to take into account that white may play in the environment one more move.
In another sense the position is OC more difficult because there are more moves in the sequence but I didn't find simplier position.
In any case assume, like our previous examples with simple kos, that we are in a non-ko environment.
Good. You have specified the ko threat situation. :)
Click Here To Show Diagram Code
[go]$$Bc Yoseko
$$ -----------------
$$ | . X X O . O . |
$$ | O . X X O O . |
$$ | X X X O O O O |
$$ | O O O X X X X |
$$ | ? ? ? ? ? ? ? |
$$ | ? ? ? ? ? ? ? |
$$ | ? ? ? ? ? ? ? |
$$ -----------------[/go]
For convenience, I have grayed out the rest of the board to indicate that it is no man's land, where neither side can play. OC, for thermography we assume an ideal environment somewhere.

To review, by Japanese rules if this yose ko is left on the board at the end of play, White is dead, and Black has a territory of +23. Black does not have to capture White.
Click Here To Show Diagram Code
[go]$$Bc Black captures
$$ -----------------
$$ | . X X O 1 O 3 |
$$ | O . X X O O 5 |
$$ | X X X O O O O |
$$ | O O O X X X X |
$$ | ? ? ? ? ? ? ? |
$$ | ? ? ? ? ? ? ? |
$$ | ? ? ? ? ? ? ? |
$$ -----------------[/go]
If Black had to capture White, it would take her 3 moves to do so, for a territory of only +20. It would be good for White if he could force Black to do so. (BTW, I have a personal convention. As Black = Yin, feminine, and White = Yang, masculine, I refer Black as she, White as he.) Can White do that?
Click Here To Show Diagram Code
[go]$$Wc White plays first
$$ -----------------
$$ | 1 X X O 2 O . |
$$ | O . X X O O . |
$$ | X X X O O O O |
$$ | O O O X X X X |
$$ | ? ? ? ? ? ? ? |
$$ | ? ? ? ? ? ? ? |
$$ | ? ? ? ? ? ? ? |
$$ -----------------[/go]
:w1: plays atari and :b2: takes the ko. Now what? :w1: has lost nothing, as :b2: added a stone to the position. Black still has only 23 points of territory.

Or does he? Under the cockamamie Japanese '89 rules, if play ends in this position Black is dead, not White! :shock: The local score is -20 on the board, but Black has captured one stone, for a net score of -19. Does Black have to capture White before end of play? If so, Black would get only 21 points of territory.

Leaving rules questions aside, Black has an immediate pressing problem. :w3: must play elsewhere. If :b4: also plays elsewhere, since there are no ko threats, :w5: can take and win the ko. (I leave that as an exercise for the reader.) Play continues.
Click Here To Show Diagram Code
[go]$$Wc White plays first
$$ -----------------
$$ | 1 X X W 2 O 4 |
$$ | O 6 X X O O 0 |
$$ | X X X O O O O |
$$ | O O O X X X X |
$$ | ? ? ? ? ? ? ? |
$$ | ? ? ? ? ? ? ? |
$$ | ? ? ? ? ? ? ? |
$$ -----------------[/go]
:w3: tenuki, :w5: takes ko, :w7: @ 1, :b8: takes ko, :w9: tenuki

When the smoke has cleared, here is what we have.
Click Here To Show Diagram Code
[go]$$Wc
$$ -----------------
$$ | O X X . X . X |
$$ | . X X X . . X |
$$ | X X X . . . . |
$$ | O O O X X X X |
$$ | ? ? ? ? ? ? ? |
$$ | ? ? ? ? ? ? ? |
$$ | ? ? ? ? ? ? ? |
$$ -----------------[/go]
After an even number of plays, Black has won the ko in the corner for a net score of +21 after the captured stones are counted. White has tenukied twice, for an overall result of 21 - 2t. (Yes, in real life the temperature might drop between White plays. We can handle that. To draw the thermograph we assume it stays the same. Get over it. ;))

Plainly Black cannot rest on his laurels and collect 23 points at the end of play. Even if White waits to start the ko at the dame stage, where t = 0, the best Black can hope for in that case is +21. And if Black takes 3 plays to capture White, she only gets +20, at most. What should Black do?

Points to ponder. :)

To be continued. :)
Last edited by Bill Spight on Wed Oct 21, 2020 7:26 am, edited 1 time in total.
The Adkins Principle:
At some point, doesn't thinking have to go on?
— Winona Adkins

Visualize whirled peas.

Everything with love. Stay safe.
Gérard TAILLE
Gosei
Posts: 1346
Joined: Sun Aug 23, 2020 2:47 am
Rank: 1d
GD Posts: 0
Has thanked: 21 times
Been thanked: 57 times

Re: Thermography

Post by Gérard TAILLE »

Sorry Bill for my (often) incorrect wording.
Bill Spight wrote:
Click Here To Show Diagram Code
[go]$$Bc Yose ko
$$ -----------------
$$ | . X X O . O . |
$$ | O . X X O O . |
$$ | X X X O O O O |
$$ | O O O X X X X |
$$ | ? ? ? ? ? ? ? |
$$ | ? ? ? ? ? ? ? |
$$ | ? ? ? ? ? ? ? |
$$ -----------------[/go]
Click Here To Show Diagram Code
[go]$$Bc Black captures
$$ -----------------
$$ | . X X O 1 O 3 |
$$ | O . X X O O 5 |
$$ | X X X O O O O |
$$ | O O O X X X X |
$$ | ? ? ? ? ? ? ? |
$$ | ? ? ? ? ? ? ? |
$$ | ? ? ? ? ? ? ? |
$$ -----------------[/go]
If Black had to capture White, it would take her 3 moves to do so, for a territory of only +20.
Click Here To Show Diagram Code
[go]$$Bc Black captures
$$ -----------------
$$ | 2 X X O 3 O 1 |
$$ | O . X X O O 5 |
$$ | X X X O O O O |
$$ | O O O X X X X |
$$ | ? ? ? ? ? ? ? |
$$ | ? ? ? ? ? ? ? |
$$ | ? ? ? ? ? ? ? |
$$ -----------------[/go]
Cannot black capture with only two moves by this sequence above to reach the score +21?

I confess I missed the rule problem you mentionned. Now it sounds clearer.
Bill Spight wrote:
Click Here To Show Diagram Code
[go]$$Wc White plays first
$$ -----------------
$$ | 1 X X W 2 O 4 |
$$ | O 6 X X O O 0 |
$$ | X X X O O O O |
$$ | O O O X X X X |
$$ | ? ? ? ? ? ? ? |
$$ | ? ? ? ? ? ? ? |
$$ | ? ? ? ? ? ? ? |
$$ -----------------[/go]
:w3: tenuki, :w5: takes ko, :w7: @ 1, :b8: takes ko, :w9: tenuki

...

After an even number of plays, Black has won the ko in the corner for a net score of +21 after the captured stones are counted. White has tenukied twice, for an overall result of 21 - 2t.
Because after :black:10 white plays again in the environment the overall result seems 21 - 2t - t/2, no?

If it is black to play the best sequence seems: black plays in the environment followed by white beginning immediatly the sequence above allowing him to get 5t/2 from the environment.

Now you see why I am asking you for the thermograph of this position: black cannot gain something by playing first in this local area but white should play here as soon as possible to get 5t/2 from the environment. It is not clear to me how left and right walls can show such result?
Bill Spight
Honinbo
Posts: 10905
Joined: Wed Apr 21, 2010 1:24 pm
Has thanked: 3651 times
Been thanked: 3373 times

Re: Thermography

Post by Bill Spight »

Gérard TAILLE wrote:Sorry Bill for my (often) incorrect wording.
Bill Spight wrote:
Click Here To Show Diagram Code
[go]$$Bc Yose ko
$$ -----------------
$$ | . X X O . O . |
$$ | O . X X O O . |
$$ | X X X O O O O |
$$ | O O O X X X X |
$$ | ? ? ? ? ? ? ? |
$$ | ? ? ? ? ? ? ? |
$$ | ? ? ? ? ? ? ? |
$$ -----------------[/go]
Click Here To Show Diagram Code
[go]$$Bc Black captures
$$ -----------------
$$ | . X X O 1 O 3 |
$$ | O . X X O O 5 |
$$ | X X X O O O O |
$$ | O O O X X X X |
$$ | ? ? ? ? ? ? ? |
$$ | ? ? ? ? ? ? ? |
$$ | ? ? ? ? ? ? ? |
$$ -----------------[/go]
If Black had to capture White, it would take her 3 moves to do so, for a territory of only +20.
Click Here To Show Diagram Code
[go]$$Bc Black captures
$$ -----------------
$$ | 2 X X O 3 O 1 |
$$ | O . X X O O 5 |
$$ | X X X O O O O |
$$ | O O O X X X X |
$$ | ? ? ? ? ? ? ? |
$$ | ? ? ? ? ? ? ? |
$$ | ? ? ? ? ? ? ? |
$$ -----------------[/go]
Cannot black capture with only two moves by this sequence above to reach the score +21?

I confess I missed the rule problem you mentionned. Now it sounds clearer.
Bill Spight wrote:
Click Here To Show Diagram Code
[go]$$Wc White plays first
$$ -----------------
$$ | 1 X X W 2 O 4 |
$$ | O 6 X X O O 0 |
$$ | X X X O O O O |
$$ | O O O X X X X |
$$ | ? ? ? ? ? ? ? |
$$ | ? ? ? ? ? ? ? |
$$ | ? ? ? ? ? ? ? |
$$ -----------------[/go]
:w3: tenuki, :w5: takes ko, :w7: @ 1, :b8: takes ko, :w9: tenuki

...

After an even number of plays, Black has won the ko in the corner for a net score of +21 after the captured stones are counted. White has tenukied twice, for an overall result of 21 - 2t.
Because after :black:10 white plays again in the environment the overall result seems 21 - 2t - t/2, no?
Sorry for not being clear. The result I meant is the right wall of the thermograph, not the estimated final score. Elsewhere I do talk about the final score, so I should have made that clear.

The walls of the thermograph are the result of the same number of plays by each player at the given temperature. Otherwise you would subtract t/2 as you have done, but then add it later, because that subtraction gives you the expected result at the end of the game, which is temperature 0, not at the current temperature. You have to adjust for that. Requiring an even number of plays is a shortcut. :)
If it is black to play the best sequence seems: black plays in the environment followed by white beginning immediatly the sequence above allowing him to get 5t/2 from the environment.

Now you see why I am asking you for the thermograph of this position: black cannot gain something by playing first in this local area but white should play here as soon as possible to get 5t/2 from the environment. It is not clear to me how left and right walls can show such result?
Now you see why I wanted to start with an easier problem. ;)
The Adkins Principle:
At some point, doesn't thinking have to go on?
— Winona Adkins

Visualize whirled peas.

Everything with love. Stay safe.
Bill Spight
Honinbo
Posts: 10905
Joined: Wed Apr 21, 2010 1:24 pm
Has thanked: 3651 times
Been thanked: 3373 times

Re: Thermography

Post by Bill Spight »

OK. Let's look at this yoseko like Berlekamp did, using a tax, t, on each move instead of plays in an environment.
Click Here To Show Diagram Code
[go]$$Wc Yoseko
$$ -----------------
$$ | 1 X X O . O . |
$$ | O 3 X X O O . |
$$ | X X X O O O O |
$$ | O O O X X X X |
$$ | ? ? ? ? ? ? ? |
$$ | ? ? ? ? ? ? ? |
$$ | ? ? ? ? ? ? ? |
$$ -----------------[/go]
In 2 moves White gets a net local score of -17 + 2t, where t is the tax.
Click Here To Show Diagram Code
[go]$$Wc Yoseko
$$ -----------------
$$ | 1 X X O 2 O 4 |
$$ | O . X X O O 6 |
$$ | X X X O O O O |
$$ | O O O X X X X |
$$ | ? ? ? ? ? ? ? |
$$ | ? ? ? ? ? ? ? |
$$ | ? ? ? ? ? ? ? |
$$ -----------------[/go]
If :b2: takes and wins the ko with 2 net moves the net local score is 21 - 2t.

OC, the play does not have to go this way, but if it does we can find an equitable tax by solving the following equation.

-17 + 2t = 21 - 2t
t = 38/4 = 9½

Let m be the mast value. Then

m = -17 + 19 = 2

OC, these values are tentative. :)

Now suppose that :w5: takes the ko back and wins it.
Click Here To Show Diagram Code
[go]$$Wc Ko
$$ -----------------
$$ | 1 X X O 2 O 4 |
$$ | O 7 X X O O . |
$$ | X X X O O O O |
$$ | O O O X X X X |
$$ | ? ? ? ? ? ? ? |
$$ | ? ? ? ? ? ? ? |
$$ | ? ? ? ? ? ? ? |
$$ -----------------[/go]
:w5: takes ko

Each player has taken the ko once, so the net number of prisoners before :w7: is 0. This way White has made only one extra play and has captured one extra stone, so the net local score is -18 + t. Solving for an equitable t we have

-18 + t = 21 - 2t
t = 39/3 = 13

m = -18 + 13 = -5

It seems that the position has morphed into a regular ko with a mast value of -5, where each play gains 13 points. These values are still tentative, OC.

Now suppose that :b6: does not meekly let White capture, but captures the two White stones in the left top corner. Then :w7: will throw in to make atari.
Click Here To Show Diagram Code
[go]$$Wc Ko
$$ -----------------
$$ | 1 X X O 2 O 4 |
$$ | O 6 X X O O . |
$$ | X X X O O O O |
$$ | O O O X X X X |
$$ | ? ? ? ? ? ? ? |
$$ | ? ? ? ? ? ? ? |
$$ | ? ? ? ? ? ? ? |
$$ -----------------[/go]
:w5: takes ko, :w7: @ 1

That leaves the following position with each player have made the same number of local plays, but Black has 2 extra White prisoners.
Click Here To Show Diagram Code
[go]$$Wc Ko
$$ -----------------
$$ | O X X O . O X |
$$ | 9 X X X O O . |
$$ | X X X O O O O |
$$ | O O O X X X X |
$$ | ? ? ? ? ? ? ? |
$$ | ? ? ? ? ? ? ? |
$$ | ? ? ? ? ? ? ? |
$$ -----------------[/go]
2 :wc: prisoners

If White wins the ko the result, as expected, is -18 + t.

Now suppose that Black takes and wins the ko.
Click Here To Show Diagram Code
[go]$$Wc Ko
$$ -----------------
$$ | O X X O 8 O X |
$$ | . X X X O O 0 |
$$ | X X X O O O O |
$$ | O O O X X X X |
$$ | ? ? ? ? ? ? ? |
$$ | ? ? ? ? ? ? ? |
$$ | ? ? ? ? ? ? ? |
$$ -----------------[/go]
2 :wc: prisoners

The result, as expected, is 21 - 2t, which changes neither m nor the equitable value of t.

:b6: was a local ko threat. It did not change either the mast value or the equitable temperature, but it did let Black win the ko, which matters when t < 13. :)

We have found the right scaffold of the thermograph of the regular ko, which is v = 21 - 2t up to temperature 13, and v = -5 above that. The point being that at temperature 13 Black will not care if White wins the ko. :) Now for non-ko positions a right scaffold that slopes upwards towards the right is unheard of. But such is the case here.

More to come. :)
The Adkins Principle:
At some point, doesn't thinking have to go on?
— Winona Adkins

Visualize whirled peas.

Everything with love. Stay safe.
Bill Spight
Honinbo
Posts: 10905
Joined: Wed Apr 21, 2010 1:24 pm
Has thanked: 3651 times
Been thanked: 3373 times

Re: Thermography

Post by Bill Spight »

OK. Suppose that Black plays first in the yoseko. :)
Click Here To Show Diagram Code
[go]$$Bc Black first
$$ -----------------
$$ | . X X O 3 O 1 |
$$ | O . X X O O 5 |
$$ | X X X O O O O |
$$ | O O O X X X X |
$$ | ? ? ? ? ? ? ? |
$$ | ? ? ? ? ? ? ? |
$$ | ? ? ? ? ? ? ? |
$$ -----------------[/go]
OC, in actual play Black starts with a throw-in before taking the ko. If Black wins the ko the local score at temperature t is 20 - 3t. This is worse for Black than 21 - 2t when White plays first. Not a good sign. ;)
Click Here To Show Diagram Code
[go]$$Bc White reply
$$ -----------------
$$ | 2 X X O 3 O 1 |
$$ | O . X X O O 5 |
$$ | X X X O O O O |
$$ | O O O X X X X |
$$ | ? ? ? ? ? ? ? |
$$ | ? ? ? ? ? ? ? |
$$ | ? ? ? ? ? ? ? |
$$ -----------------[/go]
If White replies, we are in the regular ko that Black can take and win, for 21 - 2t, when t ≤ 13. So after :b1: Black should not take and win the ko before White plays :w2:. When should White play :w2:? When :w2: threatens to win the ko. I.e., when t ≤ 13.

There is a potential snag, however. If t = 0 Black gets 21 points if White plays :w2:, but only 20 points if Black has to take and win the yoseko, anyway. Under the Japanese 1989 rules, however, if the position after :b1: is left at the end of the game to hypothetical play, White is considered to be dead and Black gets 22 points without having to take and win the ko. So White has to play :w2: even at temperature 0.

So the Black scaffold for the thermograph of the original position is v = 21 - 2t when t ≤ 13, as for the regular ko. As we have seen, that is the same as the White scaffold, but when should Black play :b1:? Black can play any time when t ≤ 13, but the lower the temperature the better.
Click Here To Show Diagram Code
[go]$$Wc White threat
$$ -----------------
$$ | 1 X X O . O . |
$$ | O 3 X X O O . |
$$ | X X X O O O O |
$$ | O O O X X X X |
$$ | ? ? ? ? ? ? ? |
$$ | ? ? ? ? ? ? ? |
$$ | ? ? ? ? ? ? ? |
$$ -----------------[/go]
White to play threatens to capture the Black stones in 2 moves for a local score of -17 + 2t. Black can afford to let White do so when

-17 + 2t ≥ 21 - 2t
t ≥ 38/4 = 9½

t = 9½ is the equitable temperature we found before and thought might be the temperature for below which someone would play. The mast value is 2, as we surmised.

The curious thing is that below that temperature the left and right walls of the thermograph coincide. No matter who plays first the minimax result will be 21 - 2t. In an actual game, however, as the play proceeds the ambient temperature tends to drop over time. So in practice, it is White, not Black, who will tend to initiate play in this position.

However, if White can win the regular ko the result to keep an eye on is -18 + t. At, say, t = 9½ that will mean a local score of -8½ instead of 2. That is a huge difference and so White will be on the lookout for the opportunity to create ko threats.

But here we are simply concerned with the thermograph of this ko, given no external ko threats. Here it is.
yosekoTG000.png
yosekoTG000.png (4.81 KiB) Viewed 25007 times
Where the two sides of the thermograph coincide the thermograph is magenta. :)
The Adkins Principle:
At some point, doesn't thinking have to go on?
— Winona Adkins

Visualize whirled peas.

Everything with love. Stay safe.
Gérard TAILLE
Gosei
Posts: 1346
Joined: Sun Aug 23, 2020 2:47 am
Rank: 1d
GD Posts: 0
Has thanked: 21 times
Been thanked: 57 times

Re: Thermography

Post by Gérard TAILLE »

Bill Spight wrote:OK. Suppose that Black plays first in the yoseko. :)
Click Here To Show Diagram Code
[go]$$Bc Black first
$$ -----------------
$$ | . X X O 3 O 1 |
$$ | O . X X O O 5 |
$$ | X X X O O O O |
$$ | O O O X X X X |
$$ | ? ? ? ? ? ? ? |
$$ | ? ? ? ? ? ? ? |
$$ | ? ? ? ? ? ? ? |
$$ -----------------[/go]
OC, in actual play Black starts with a throw-in before taking the ko. If Black wins the ko the local score at temperature t is 20 - 3t. This is worse for Black than 21 - 2t when White plays first. Not a good sign. ;)
Click Here To Show Diagram Code
[go]$$Bc White reply
$$ -----------------
$$ | 2 X X O 3 O 1 |
$$ | O . X X O O 5 |
$$ | X X X O O O O |
$$ | O O O X X X X |
$$ | ? ? ? ? ? ? ? |
$$ | ? ? ? ? ? ? ? |
$$ | ? ? ? ? ? ? ? |
$$ -----------------[/go]
If White replies, we are in the regular ko that Black can take and win, for 21 - 2t, when t ≤ 13. So after :b1: Black should not take and win the ko before White plays :w2:. When should White play :w2:? When :w2: threatens to win the ko. I.e., when t ≤ 13.

There is a potential snag, however. If t = 0 Black gets 21 points if White plays :w2:, but only 20 points if Black has to take and win the yoseko, anyway. Under the Japanese 1989 rules, however, if the position after :b1: is left at the end of the game to hypothetical play, White is considered to be dead and Black gets 22 points without having to take and win the ko. So White has to play :w2: even at temperature 0.

So the Black scaffold for the thermograph of the original position is v = 21 - 2t when t ≤ 13, as for the regular ko. As we have seen, that is the same as the White scaffold, but when should Black play :b1:? Black can play any time when t ≤ 13, but the lower the temperature the better.
Click Here To Show Diagram Code
[go]$$Wc White threat
$$ -----------------
$$ | 1 X X O . O . |
$$ | O 3 X X O O . |
$$ | X X X O O O O |
$$ | O O O X X X X |
$$ | ? ? ? ? ? ? ? |
$$ | ? ? ? ? ? ? ? |
$$ | ? ? ? ? ? ? ? |
$$ -----------------[/go]
White to play threatens to capture the Black stones in 2 moves for a local score of -17 + 2t. Black can afford to let White do so when

-17 + 2t ≥ 21 - 2t
t ≥ 38/4 = 9½

t = 9½ is the equitable temperature we found before and thought might be the temperature for below which someone would play. The mast value is 2, as we surmised.

The curious thing is that below that temperature the left and right walls of the thermograph coincide. No matter who plays first the minimax result will be 21 - 2t. In an actual game, however, as the play proceeds the ambient temperature tends to drop over time. So in practice, it is White, not Black, who will tend to initiate play in this position.

However, if White can win the regular ko the result to keep an eye on is -18 + t. At, say, t = 9½ that will mean a local score of -8½ instead of 2. That is a huge difference and so White will be on the lookout for the opportunity to create ko threats.

But here we are simply concerned with the thermograph of this ko, given no external ko threats. Here it is.
yosekoTG000.png
Where the two sides of the thermograph coincide the thermograph is magenta. :)
It is not easy to understand Bill.
Assuming a non-ko environment I understand that neither black nor white have a good reason to play first and the final result will be in any case a local score of 21. In such case my common sense tells me that the thermograph is only a vertical line above 21 maybe with a magenta color to a certain temperature.
This non-vertical double wall you draw is really strange, isn't it?
Bill Spight
Honinbo
Posts: 10905
Joined: Wed Apr 21, 2010 1:24 pm
Has thanked: 3651 times
Been thanked: 3373 times

Re: Thermography

Post by Bill Spight »

Gérard TAILLE wrote:
Bill Spight wrote:OK. Suppose that Black plays first in the yoseko. :)
Click Here To Show Diagram Code
[go]$$Bc Black first
$$ -----------------
$$ | . X X O 3 O 1 |
$$ | O . X X O O 5 |
$$ | X X X O O O O |
$$ | O O O X X X X |
$$ | ? ? ? ? ? ? ? |
$$ | ? ? ? ? ? ? ? |
$$ | ? ? ? ? ? ? ? |
$$ -----------------[/go]
OC, in actual play Black starts with a throw-in before taking the ko. If Black wins the ko the local score at temperature t is 20 - 3t. This is worse for Black than 21 - 2t when White plays first. Not a good sign. ;)
Click Here To Show Diagram Code
[go]$$Bc White reply
$$ -----------------
$$ | 2 X X O 3 O 1 |
$$ | O . X X O O 5 |
$$ | X X X O O O O |
$$ | O O O X X X X |
$$ | ? ? ? ? ? ? ? |
$$ | ? ? ? ? ? ? ? |
$$ | ? ? ? ? ? ? ? |
$$ -----------------[/go]
If White replies, we are in the regular ko that Black can take and win, for 21 - 2t, when t ≤ 13. So after :b1: Black should not take and win the ko before White plays :w2:. When should White play :w2:? When :w2: threatens to win the ko. I.e., when t ≤ 13.

There is a potential snag, however. If t = 0 Black gets 21 points if White plays :w2:, but only 20 points if Black has to take and win the yoseko, anyway. Under the Japanese 1989 rules, however, if the position after :b1: is left at the end of the game to hypothetical play, White is considered to be dead and Black gets 22 points without having to take and win the ko. So White has to play :w2: even at temperature 0.

So the Black scaffold for the thermograph of the original position is v = 21 - 2t when t ≤ 13, as for the regular ko. As we have seen, that is the same as the White scaffold, but when should Black play :b1:? Black can play any time when t ≤ 13, but the lower the temperature the better.
Click Here To Show Diagram Code
[go]$$Wc White threat
$$ -----------------
$$ | 1 X X O . O . |
$$ | O 3 X X O O . |
$$ | X X X O O O O |
$$ | O O O X X X X |
$$ | ? ? ? ? ? ? ? |
$$ | ? ? ? ? ? ? ? |
$$ | ? ? ? ? ? ? ? |
$$ -----------------[/go]
White to play threatens to capture the Black stones in 2 moves for a local score of -17 + 2t. Black can afford to let White do so when

-17 + 2t ≥ 21 - 2t
t ≥ 38/4 = 9½

t = 9½ is the equitable temperature we found before and thought might be the temperature for below which someone would play. The mast value is 2, as we surmised.

The curious thing is that below that temperature the left and right walls of the thermograph coincide. No matter who plays first the minimax result will be 21 - 2t. In an actual game, however, as the play proceeds the ambient temperature tends to drop over time. So in practice, it is White, not Black, who will tend to initiate play in this position.

However, if White can win the regular ko the result to keep an eye on is -18 + t. At, say, t = 9½ that will mean a local score of -8½ instead of 2. That is a huge difference and so White will be on the lookout for the opportunity to create ko threats.

But here we are simply concerned with the thermograph of this ko, given no external ko threats. Here it is.
yosekoTG000.png
Where the two sides of the thermograph coincide the thermograph is magenta. :)
It is not easy to understand Bill.
No, it's not. You come up with very interesting positions. :rambo:
Assuming a non-ko environment I understand that neither black nor white have a good reason to play first and the final result will be in any case a local score of 21.
Given a tax of t, neither side has an incentive to play locally. And the local score, with the tax, is 21 - 2t. In real life, the t's represent tenukis, the value of which tend to drop over time, so White has the incentive to lose the ko as quickly as possible, when t < 9½, as a rule.
In such case my common sense tells me that the thermograph is only a vertical line above 21 maybe with a magenta color to a certain temperature.
That's because you are not taking the tax into account.
This non-vertical double wall you draw is really strange, isn't it?
Yup. :o :cool:

Actually, it represents a phenomenon that Berlekamp discovered, and many, if not most, pros are aware of. (Edit: I don't mean the Berlekamp was the first to discover it, although he was probably the first to express it precisely. :)) I don't think that any pro has written about it. Perhaps because it is not easy to explain, and it does not come up all that often. :)
The Adkins Principle:
At some point, doesn't thinking have to go on?
— Winona Adkins

Visualize whirled peas.

Everything with love. Stay safe.
Bill Spight
Honinbo
Posts: 10905
Joined: Wed Apr 21, 2010 1:24 pm
Has thanked: 3651 times
Been thanked: 3373 times

Re: Thermography

Post by Bill Spight »



This position has been discussed here. https://www.lifein19x19.com/viewtopic.p ... 65#p260965

In a way, it's easy, but in a way, it's not. :b1: - :w2: - :b3: form a unit, like a first line hane-and-connect form a unit, but that fact in this position is not immediately obvious, if you are not used to such positions.

Let's draw the themograph. :)

The position after :b1: - :w2: is familiar. Let's start with that.
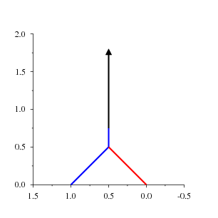
half point gote 000.png
half point gote 000.png (3.51 KiB) Viewed 24924 times
By convention the scores are represented from Black's point of view, and increase as we go to the left. The vertical dimension represents the temperature which is an indicator of how much a play gains. We may think of the horizontal dimension as the value of positions and the vertical dimension as the value of plays. :)

Black to play can move to a local score of 1 with gote. This move is indicated by the inclined blue wall. White to play can move to a local score of 0 with gote. That is indicated by the inclined red wall. The walls come together at a height (temperature) of ½, which indicates how much each play gains on average. They also come together at a territorial value (count) of ½, which indicates the average value of the position. Since it is not a final score, we call it a count. Above the point where the walls come together the black mast rises vertically. The black mast indicates that neither player will make a local play when larger plays are available elsewhere (as a rule).

Now let's back up to the position after :b1:. This is also a familiar position.
three quarter point 000.png
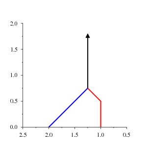
three quarter point 000.png (3.54 KiB) Viewed 24924 times
The left wall indicates a move to a local score of 2 with gote. The move gains ¾ point. The top part of the right wall indicates a move by White with gote to the position after :w2:. Note the inflection point in the right wall at a count of 1 and a temperature of ½. The right wall of this thermograph indicates the information from the left wall and mast of the thermograph we just drew of the position after :b1: - :w2:. The inflection point indicates that when moves elsewhere gain ½ point or less Black will reply to :w2:, as a rule. That is, in that case White will play :w2: with sente. The black mast rises above temperature ¾ at a count of 1¼.

Finally, the thermograph of the original position.
half point gote 999.png
half point gote 999.png (3.51 KiB) Viewed 24924 times
The left wall of this thermograph is derived from the right wall of the previous thermograph.

This thermograph is exactly like the thermograph of the position after :b1: - :w2:, except for the blue mast between temperature ½ and temperature ¾. Above that the mast is black. The blue mast indicates that when the largest play elsewhere gains between ½ and ¾, Black can play :b1: with sente, as a rule. Black does not need to do so, except perhaps as a ko threat. :) Otherwise we may consider the sequence, :b1: - :w2: - :b3:, as a unit.
The Adkins Principle:
At some point, doesn't thinking have to go on?
— Winona Adkins

Visualize whirled peas.

Everything with love. Stay safe.
Gérard TAILLE
Gosei
Posts: 1346
Joined: Sun Aug 23, 2020 2:47 am
Rank: 1d
GD Posts: 0
Has thanked: 21 times
Been thanked: 57 times

Re: Thermography

Post by Gérard TAILLE »

Good point Bill,
Bill Spight wrote:
BTW if white plays first the miai value of the area drops to 0 but it remains a ko threat and the thermograph is not the thermograph of a dame is it?
ko threat.png
ko threat.png (2.14 KiB) Viewed 24893 times
Maybe we can say that the value of the position is 0+ to show it is a little better for black that a dame?
RobertJasiek
Judan
Posts: 6279
Joined: Tue Apr 27, 2010 8:54 pm
GD Posts: 0
Been thanked: 797 times
Contact:

Re: Thermography

Post by RobertJasiek »

Bill Spight wrote:Otherwise we may consider the sequence, :b1: - :w2: - :b3:, as a unit.
We may do so because it is a 'traversal sequence'. (I have not checked if CGT reversal applies, which might be an alternative reason.)
Bill Spight
Honinbo
Posts: 10905
Joined: Wed Apr 21, 2010 1:24 pm
Has thanked: 3651 times
Been thanked: 3373 times

Re: Thermography

Post by Bill Spight »

Gérard TAILLE wrote:Good point Bill,
Bill Spight wrote:
BTW if white plays first the miai value of the area drops to 0 but it remains a ko threat and the thermograph is not the thermograph of a dame is it?
ko threat.png
Right. :) The blue mast extends up to ½.
Maybe we can say that the value of the position is 0+ to show it is a little better for black that a dame?
That's what I used to do, before learning CGT. Right now the colored mast seems to be a good representation. The things is not to reduce the game tree in such a way as to eliminate the ko threat.
The Adkins Principle:
At some point, doesn't thinking have to go on?
— Winona Adkins

Visualize whirled peas.

Everything with love. Stay safe.
Bill Spight
Honinbo
Posts: 10905
Joined: Wed Apr 21, 2010 1:24 pm
Has thanked: 3651 times
Been thanked: 3373 times

Re: Thermography

Post by Bill Spight »

RobertJasiek wrote:
Bill Spight wrote:Otherwise we may consider the sequence, :b1: - :w2: - :b3:, as a unit.
We may do so because it is a 'traversal sequence'. (I have not checked if CGT reversal applies, which might be an alternative reason.)
It is a CGT reversal, because the position after :b1: - :w2: is equal to the original. We can see that with a difference game. :)

The Adkins Principle:
At some point, doesn't thinking have to go on?
— Winona Adkins

Visualize whirled peas.

Everything with love. Stay safe.
Gérard TAILLE
Gosei
Posts: 1346
Joined: Sun Aug 23, 2020 2:47 am
Rank: 1d
GD Posts: 0
Has thanked: 21 times
Been thanked: 57 times

Re: Thermography

Post by Gérard TAILLE »

Bill Spight wrote:
RobertJasiek wrote:
Bill Spight wrote:Otherwise we may consider the sequence, :b1: - :w2: - :b3:, as a unit.
We may do so because it is a 'traversal sequence'. (I have not checked if CGT reversal applies, which might be an alternative reason.)
It is a CGT reversal, because the position after :b1: - :w2: is equal to the original. We can see that with a difference game. :)


I am not sure to understand Bill.
Don't you proof position after :b1: - :w2: is not equal to the original due to the color of the mast?
Post Reply