New remarkable ko beast?
-
Criado
- Beginner
- Posts: 16
- Joined: Sat Apr 03, 2021 9:05 am
- Rank: Tygem 2d
- GD Posts: 0
- Been thanked: 2 times
New remarkable ko beast?
My friend René_Careenium and I just thought about something I recently asked here in L19 about a hypothetical ko situation that would admit no thermographic analysis and I believe we just found it. This beast will be hopefully intersting for you. Let's see if you agree with the strange conclusions that we reached.
The position
Let us assume Chinese rules, no ko threats and no komi for now.
[/b]
So if you agree with me so far, the two big groups are in seki, and the ko fight enclosed by them, no player has good follow up moves after winning it. One could say it is like a bidirectional 10000-year ko. The ko will stay open until the scoring begins, the question is who will capture last?
Note that this effect happens with most common rulesets, with Chinese rules the swing is 4 points, with stone scoring the swing is 2, and with territory scoring the swing would be 1 point.
Observe also that the assumption of no ko threats is necessary: if one player has enough ko threats they can kill the whole thing. Therefore this ko is hyperactive.
We looked through various popular go bestiaries including SL and found no ko like this. If you know of anything similar, please let us know.
In the context of the whole board
Again, with Chinese rules, if the position reaches the late endgame, and both players need the ko in their favour to win, then the player that has the ko turned against their favour would rather not pass (White in the example above). Instead, White would rather play in the ko. Black cannot pass or White will pass too then White wins but Black can play in their own territory to lift the ko bans. White then passes, black recaptures. Then we have this strange ko fight where the environment plays and the subsequent pass act as ko threats. But these are not virtual tertiary threats, they are primary (!). Already a strange situation, as a move that is not sente at t=0 can act as a primary threat.
The situation is that then we have the following molasses-like sequence: w ko, b environment, w passes, b ko, w environment, b passes. The player that can play the most moves at temperature 0 will win the ko. Of course most deviations from the molasses loop will be punished: If Black 2 passes after White recaptures, White passes too and wins. If White 3 plays in the environment to say, fill an eye, then Black recaptures and now White has one move less, hence they are closer to losing. If Black 4 neglects to recapture then White just passes again, and Black lost a move and hence they are closer to losing. Note that alternatives for many of these might exist, but this would be the canonical sequence if all territory for both players is eyes.
So it might look like the player with the most territories (and captures don't count!) wins the ko however...
Two unsettling examples
The following two examples have the same number of stones for each colour (75), Chinese rules, no komi, no captures, no threats, the position starts in the same configuration, and the territories are the same. However I believe White wins in the first one and Black wins in the second one. Note that the position is in the other orientation than in the examples above.
The difference is that one player can play in the opponent's territory instead of their own, winning moves. This of course does not affect the score, but it makes the opponent's area more full, hence less available moves. I deliberately do not give sequences for these two claims, because the lines are long and boring and often it boils down to reading a bit then counting available moves. The hint is that in the first one white doesn't have to be fancy, they can just fill in their own eyes to win. In the second, if White threatens to split the square into two eyes Black must prevent this by playing in the midpoint of the resulting three-point shape. If you're still unconvinced we can discuss it or even play it.
The weird situation is that for an arbitrary environment this position forces us to play this strange game of having more stones captured than the opponent (or bigger empty territories than the opponent), or alternatively, splitting your territory into eyes to make the opponent run out of non suicidal moves as fast as possible (a feeling known to those that have played against rude people online perhaps?). So even though the environment is at t=0 it's quite hard to compute who wins in a more open board. Just scoring this board is another game and it doesn't look like go anymore.
Japanese rules
For stone scoring the position behaves quite similarly, and in general for any area scoring rules with or without group tax, and any ko rule. For Japanese rules I believe it becomes a lot more boring because of the way ko works in the first encore. In order to recapture, players would have to pass and point at the ko, at which time they risk the other player passing and scoring the game.
Therefore, the strange situation only happens at 1/2>=t>=0 under Japanese rules. A similar game of wanting to not lose while maximizing the number of plays will happen in order to win. In particular, if only dame remain, then the outcome depends on the parity of the number of dame.
A hotter version of the same pathological ko, say, if the ko were a two-stage ko that nobody can fill in, would have the same effect in japanese rules as both players would rather lose a point and stay in the game than pass and give the ko up.
But I'm not an expert in the Japanese rules so please let me know what you think.
Environmental go
Finally, the reason we're doing all of this. Consider the position in isolation plus a coupon stack, again with Chinese rules this time. Then the outcome of the ko depends on the parity of the number of coupons. Indeed, the player that begins with the ko against them can just play coupons and the opponent can only play coupons as well (no passing until all the coupons are depleted). Eventually if there is a coupon remaining then the first player can win.
Meaning this position has no thermography, as the limit as the granularity goes to zero is not defined. One could make two coupon stacks of the same temperature but with different parity of coupons and as delta->0 the score is 4 points larger in one than it is in the other.
However, Berlekamp et al "proved" (Actually the article does not provide a proof but Siegel's excellent book "Combinatorial game theory" does) that any simple game admits a thermography, even gives an algorithm for its computation. Simple is supposed to mean "all loops are kos" and "every subposition has at most one left ko option and one right ko option". The proof depends on the Forcing Pass Lemma which seems to assume that all subpositions are hot, which in this case they are not. I wonder, did I misunderstand their assumptions on the game? Or perhaps the definition of simple? Is this example wrong? Or is their proof just wrong?
A very interesting problem for me now is characterizing the positions that admit a thermograph. Molasses ko does so it must not be just not having a molasses sequence. Curiously enough I'm not sure even for this one the molasses sequence is the optimal play assuming the coupon stack as an environment.
Also imaginative suggestions for a name for this position are welcome.
What do you guys think?
The position
Let us assume Chinese rules, no ko threats and no komi for now.
[/b]
So if you agree with me so far, the two big groups are in seki, and the ko fight enclosed by them, no player has good follow up moves after winning it. One could say it is like a bidirectional 10000-year ko. The ko will stay open until the scoring begins, the question is who will capture last?
Note that this effect happens with most common rulesets, with Chinese rules the swing is 4 points, with stone scoring the swing is 2, and with territory scoring the swing would be 1 point.
Observe also that the assumption of no ko threats is necessary: if one player has enough ko threats they can kill the whole thing. Therefore this ko is hyperactive.
We looked through various popular go bestiaries including SL and found no ko like this. If you know of anything similar, please let us know.
In the context of the whole board
Again, with Chinese rules, if the position reaches the late endgame, and both players need the ko in their favour to win, then the player that has the ko turned against their favour would rather not pass (White in the example above). Instead, White would rather play in the ko. Black cannot pass or White will pass too then White wins but Black can play in their own territory to lift the ko bans. White then passes, black recaptures. Then we have this strange ko fight where the environment plays and the subsequent pass act as ko threats. But these are not virtual tertiary threats, they are primary (!). Already a strange situation, as a move that is not sente at t=0 can act as a primary threat.
The situation is that then we have the following molasses-like sequence: w ko, b environment, w passes, b ko, w environment, b passes. The player that can play the most moves at temperature 0 will win the ko. Of course most deviations from the molasses loop will be punished: If Black 2 passes after White recaptures, White passes too and wins. If White 3 plays in the environment to say, fill an eye, then Black recaptures and now White has one move less, hence they are closer to losing. If Black 4 neglects to recapture then White just passes again, and Black lost a move and hence they are closer to losing. Note that alternatives for many of these might exist, but this would be the canonical sequence if all territory for both players is eyes.
So it might look like the player with the most territories (and captures don't count!) wins the ko however...
Two unsettling examples
The following two examples have the same number of stones for each colour (75), Chinese rules, no komi, no captures, no threats, the position starts in the same configuration, and the territories are the same. However I believe White wins in the first one and Black wins in the second one. Note that the position is in the other orientation than in the examples above.
The difference is that one player can play in the opponent's territory instead of their own, winning moves. This of course does not affect the score, but it makes the opponent's area more full, hence less available moves. I deliberately do not give sequences for these two claims, because the lines are long and boring and often it boils down to reading a bit then counting available moves. The hint is that in the first one white doesn't have to be fancy, they can just fill in their own eyes to win. In the second, if White threatens to split the square into two eyes Black must prevent this by playing in the midpoint of the resulting three-point shape. If you're still unconvinced we can discuss it or even play it.
The weird situation is that for an arbitrary environment this position forces us to play this strange game of having more stones captured than the opponent (or bigger empty territories than the opponent), or alternatively, splitting your territory into eyes to make the opponent run out of non suicidal moves as fast as possible (a feeling known to those that have played against rude people online perhaps?). So even though the environment is at t=0 it's quite hard to compute who wins in a more open board. Just scoring this board is another game and it doesn't look like go anymore.
Japanese rules
For stone scoring the position behaves quite similarly, and in general for any area scoring rules with or without group tax, and any ko rule. For Japanese rules I believe it becomes a lot more boring because of the way ko works in the first encore. In order to recapture, players would have to pass and point at the ko, at which time they risk the other player passing and scoring the game.
Therefore, the strange situation only happens at 1/2>=t>=0 under Japanese rules. A similar game of wanting to not lose while maximizing the number of plays will happen in order to win. In particular, if only dame remain, then the outcome depends on the parity of the number of dame.
A hotter version of the same pathological ko, say, if the ko were a two-stage ko that nobody can fill in, would have the same effect in japanese rules as both players would rather lose a point and stay in the game than pass and give the ko up.
But I'm not an expert in the Japanese rules so please let me know what you think.
Environmental go
Finally, the reason we're doing all of this. Consider the position in isolation plus a coupon stack, again with Chinese rules this time. Then the outcome of the ko depends on the parity of the number of coupons. Indeed, the player that begins with the ko against them can just play coupons and the opponent can only play coupons as well (no passing until all the coupons are depleted). Eventually if there is a coupon remaining then the first player can win.
Meaning this position has no thermography, as the limit as the granularity goes to zero is not defined. One could make two coupon stacks of the same temperature but with different parity of coupons and as delta->0 the score is 4 points larger in one than it is in the other.
However, Berlekamp et al "proved" (Actually the article does not provide a proof but Siegel's excellent book "Combinatorial game theory" does) that any simple game admits a thermography, even gives an algorithm for its computation. Simple is supposed to mean "all loops are kos" and "every subposition has at most one left ko option and one right ko option". The proof depends on the Forcing Pass Lemma which seems to assume that all subpositions are hot, which in this case they are not. I wonder, did I misunderstand their assumptions on the game? Or perhaps the definition of simple? Is this example wrong? Or is their proof just wrong?
A very interesting problem for me now is characterizing the positions that admit a thermograph. Molasses ko does so it must not be just not having a molasses sequence. Curiously enough I'm not sure even for this one the molasses sequence is the optimal play assuming the coupon stack as an environment.
Also imaginative suggestions for a name for this position are welcome.
What do you guys think?
Re: New remarkable ko beast?
Interesting example, similar to https://senseis.xmp.net/?UnremovableKoForBothSidesCriado wrote:If you know of anything similar, please let us know.
I called cases like this "0-sided kos". These are known problems for almost all rulesets.
Chinese rules don't apply strict superko, some repetitions are allowed so it's not clear that changing the board is the only way (cf. 1-eye-flaw which somebody claimed not to be a problem for them.)Again, with Chinese rules ... Black cannot pass or White will pass too then White wins but Black can play in their own territory to lift the ko bans.
And Japanese rules only have the pass-for-ko rule during hypothetical play (for L/D checks) which is different from an encore. In their case the more interesting question is the limits of resumptions (with normal ko rule).
-
Criado
- Beginner
- Posts: 16
- Joined: Sat Apr 03, 2021 9:05 am
- Rank: Tygem 2d
- GD Posts: 0
- Been thanked: 2 times
Re: New remarkable ko beast?
Excellent, as expected everything is invented already! Thanks for pointing it out. I don't think our example depends on the particular superko rule, but we do assume that passing doesn't lift the ko bans. Also I was pointed out that pass fights are a thing I didn't know either.
What I wonder is if there is any reason why this example is worse than known unremovable kos for both sides. Perhaps it's only its self-containment. And the other thing is, if these things are known, then what is the resolution with the apparent conflict with thermography?
What I wonder is if there is any reason why this example is worse than known unremovable kos for both sides. Perhaps it's only its self-containment. And the other thing is, if these things are known, then what is the resolution with the apparent conflict with thermography?
-
kvasir
- Lives in sente
- Posts: 1048
- Joined: Sat Jul 28, 2012 12:29 am
- Rank: panda 5 dan
- GD Posts: 0
- IGS: kvasir
- Has thanked: 26 times
- Been thanked: 187 times
Re: New remarkable ko beast?
My limited understanding is that (CGT) games can have values that are "numbers" but often they are not. For example these are numbers
{-1|} = 0,
{0|} = 1,
{1|} = 2,
{1|-1} = 0.
On the other hand {0|0} is "star" or just *, not a number but and infinitesimal, and 0 < * < x, x > 0, x in R. Once you have one such game you can construct many non-number games and give them names, i.e. {* | 0} is "down" and {0 | *} is "up".
When you say that game g does not "admit a thermography" I am not sure what you mean by "admit" but I think you are assuming g is a number but then give counter examples that have g that is not a number. That is, it is not a contradiction. My understanding of the topic is waning at this point but as far as I gather you can "admit" a thermography if you correctly account for that the values of these games are not numbers.
Since I am already at end of my understanding it may be going on a limb to try to describe the thermography that such games "admit". Anyway, I think the "mast" or "stems" of the graph can be placed on the x-axis according to values that have infinitesimal components but the leaves must be numbers. A picture would probably tell a thousand words but I don't have an accompanying diagram.
{-1|} = 0,
{0|} = 1,
{1|} = 2,
{1|-1} = 0.
On the other hand {0|0} is "star" or just *, not a number but and infinitesimal, and 0 < * < x, x > 0, x in R. Once you have one such game you can construct many non-number games and give them names, i.e. {* | 0} is "down" and {0 | *} is "up".
When you say that game g does not "admit a thermography" I am not sure what you mean by "admit" but I think you are assuming g is a number but then give counter examples that have g that is not a number. That is, it is not a contradiction. My understanding of the topic is waning at this point but as far as I gather you can "admit" a thermography if you correctly account for that the values of these games are not numbers.
Since I am already at end of my understanding it may be going on a limb to try to describe the thermography that such games "admit". Anyway, I think the "mast" or "stems" of the graph can be placed on the x-axis according to values that have infinitesimal components but the leaves must be numbers. A picture would probably tell a thousand words but I don't have an accompanying diagram.
-
Criado
- Beginner
- Posts: 16
- Joined: Sat Apr 03, 2021 9:05 am
- Rank: Tygem 2d
- GD Posts: 0
- Been thanked: 2 times
Re: New remarkable ko beast?
Yes, indeed, I am aware of these things.
In general infinitesimals like the ones you describe are invisible in a thermograph (but they do have thermographs!) at least at positive temperature. And number or no number, any game without loops is thermographable, this is, if you play a sum of the game with a fine enough coupon stack of temperature t, then the final score converges to something as the granularity of the coupon stack goes to 0. This coupon stack represents possible environment plays.
What I mean by non thermographable is that this limit is not well defined: We have here some games that will result in one score with an even number of coupons and games that result in a different score with an odd number of coupons. The difference between these two is large even as the granularity of the coupon stack goes to 0.
I was trying to make some software to compute thermographs of arbitrary games but then realized that not all games admit one in this sense. For example, one property that thermographable games should have is that the mast of G should equal the mast of G+*. If this were not the case, then the addition of a temperature-0 coupon is affecting the mast value which is weird.
In general infinitesimals like the ones you describe are invisible in a thermograph (but they do have thermographs!) at least at positive temperature. And number or no number, any game without loops is thermographable, this is, if you play a sum of the game with a fine enough coupon stack of temperature t, then the final score converges to something as the granularity of the coupon stack goes to 0. This coupon stack represents possible environment plays.
What I mean by non thermographable is that this limit is not well defined: We have here some games that will result in one score with an even number of coupons and games that result in a different score with an odd number of coupons. The difference between these two is large even as the granularity of the coupon stack goes to 0.
I was trying to make some software to compute thermographs of arbitrary games but then realized that not all games admit one in this sense. For example, one property that thermographable games should have is that the mast of G should equal the mast of G+*. If this were not the case, then the addition of a temperature-0 coupon is affecting the mast value which is weird.
Re: New remarkable ko beast?
I have no idea about thermography, but your nice example seems simpler and more realistic.Criado wrote:I don't think our example depends on the particular superko rule, but we do assume that passing doesn't lift the ko bans.
...
What I wonder is if there is any reason why this example is worse than known unremovable kos for both sides. Perhaps it's only its self-containment. And the other thing is, if these things are known, then what is the resolution with the apparent conflict with thermography?
These examples doesn't have a "true" end position and the score is oscillating (there is also some connection to the "no territory in seki" rule in territory scoring). In Asian (CJK) rules - where repetition is allowed - these could be seen similar to triple kos (draw or no result, in half point games), but since the repeating sequence spans stops it's more tricky.
To avoid the no-pass-go behavior you need passes lifting bans and also resumptions (with two-pass stops). Japanese rules have both. I'm not sure about Chinese - with a precise ruleset you could apply its text and see how it works out, but with their minimalistic text it's harder to guess how actual Chinese practice would handle.
-
Criado
- Beginner
- Posts: 16
- Joined: Sat Apr 03, 2021 9:05 am
- Rank: Tygem 2d
- GD Posts: 0
- Been thanked: 2 times
Re: New remarkable ko beast?
Thank you! It is true that perhaps it is a more illustrative example, but now I sadly realize it is exactly the same phenomenon. I will probably add it to the aforementioned SL page once the discussion here ends.jann wrote: I have no idea about thermography, but your nice example seems simpler and more realistic.
Right it is tricky. With the software I currently made, which is for CGT games and thus free from the blemishes of rulesets, I have that question about if (normal) passes should lift a simple ko ban or not (they definitely don't lift super ko bans). I concluded that in CGT it matters not, but I have no idea about the repercussions in real rules.jann wrote: These examples doesn't have a "true" end position and the score is oscillating (there is also some connection to the "no territory in seki" rule in territory scoring). In Asian (CJK) rules - where repetition is allowed - these could be seen similar to triple kos (draw or no result, in half point games), but since the repeating sequence spans stops it's more tricky.
To avoid the no-pass-go behavior you need passes lifting bans and also resumptions (with two-pass stops). Japanese rules have both. I'm not sure about Chinese - with a precise ruleset you could apply its text and see how it works out, but with their minimalistic text it's harder to guess how actual Chinese practice would handle.
My reference to avoid conflicts in general was looking at lighvector's katago implementation of the rules, which is I know, an approximation. If I were to make my little script for go I think I would use Katago's chinese rules, for they are quite formal and close enough to something that people actually use.
-
kvasir
- Lives in sente
- Posts: 1048
- Joined: Sat Jul 28, 2012 12:29 am
- Rank: panda 5 dan
- GD Posts: 0
- IGS: kvasir
- Has thanked: 26 times
- Been thanked: 187 times
Re: New remarkable ko beast?
I don't think the definition of temperature (in CGT) involves such coupon stacks.Criado wrote:What I mean by non thermographable is that this limit is not well defined: We have here some games that will result in one score with an even number of coupons and games that result in a different score with an odd number of coupons. The difference between these two is large even as the granularity of the coupon stack goes to 0.
I think a general definition of temperature is something like this:
Let G(t) = { G_L(t) - t | G_R(t) + t } be a cooled version of a finite game G = { G_L | G_R }.
The temperature T of G is the smallest number, T >= 0, such that G(t) is a number in the limit t -> T.
(This is my understanding of the SL page, please correct it if you know better because I have been thinking to ask in this forum what exactly was meant there.)
Thinking about it I have the following thoughts: Environmental Go has a coupon stack that can have even or odd number of coupons and the top coupon is a plausible way to approximate the CGT temperature for the regular Go game but it is not the same thing at all. The bestiary probably still has a valid thermography for the Environmental Go game and the temperatures should depend on if the there are odd or even coupons, as well as exactly how they are distributed. The entire structure of the thermography should depend on the coupon stack, because it does affect the game.
-
RobertJasiek
- Judan
- Posts: 6279
- Joined: Tue Apr 27, 2010 8:54 pm
- GD Posts: 0
- Been thanked: 797 times
- Contact:
Re: New remarkable ko beast?
Both variants exist in real rules explicitly or as their interpretation.Criado wrote:if (normal) passes should lift a simple ko ban or not
Re: New remarkable ko beast?
I know little about CGT, but afaik the concept of ko is already somewhat outside of its realm (sub-boards or games not necessarily additive, with or without superko), let alone difficulties with long repetition. In real rules passes usually lift normal ko bans (superko is harder OC), otherwise you have serious problems in simple examples and are not describing real go anymore. Passes are 0-point plays (infinite coupons) in an environment, and the simple ko ban lasts for a single turn only.Criado wrote:With the software I currently made, which is for CGT games and thus free from the blemishes of rulesets, I have that question about if (normal) passes should lift a simple ko ban or not (they definitely don't lift super ko bans). I concluded that in CGT it matters not, but I have no idea about the repercussions in real rules.
Iirc Katago uses simple ko with Bill's stopping rule. For Chinese rules another approximation is to use superko in resumptions only. Neither works well in 0-sided kos though (unlike minimal superko). The "natural" outcome is draw on repetition, but hard to recognize with the periodic two passes (cf. double ko seki, which doesn't oscillate the score). But is necessary since no-pass-go is not real go. Japanese rules have less problems drawing here.My reference to avoid conflicts in general was looking at lighvector's katago implementation of the rules, which is I know, an approximation. If I were to make my little script for go I think I would use Katago's chinese rules, for they are quite formal and close enough to something that people actually use.
(A shrinked copy for fun
-
Criado
- Beginner
- Posts: 16
- Joined: Sat Apr 03, 2021 9:05 am
- Rank: Tygem 2d
- GD Posts: 0
- Been thanked: 2 times
Re: New remarkable ko beast?
Right, that is the definition for short (i.e. non loopy) games. However the definition with coupon stacks is equivalent and is also sensible for loopy games. See Siegel's "Combinatorial game theory", definition VII.3.1 and VII.3.2 (*). This is because the recursive definition of cooling doesn't work too well with loopy games. The coupon stack for the CGT context must go all the way to t=-1 because with non-loopy games a number is uniquely characterized by its value, and they always have negative temperature but in loopy games some games that are not a number have negative temperature.kvasir wrote: I don't think the definition of temperature (in CGT) involves such coupon stacks.
I think a general definition of temperature is something like this:
Let G(t) = { G_L(t) - t | G_R(t) + t } be a cooled version of a finite game G = { G_L | G_R }.
The temperature T of G is the smallest number, T >= 0, such that G(t) is a number in the limit t -> T.
To be really pedantic definition VII.3.2 is more thinking of it in terms of an auction for the tax rate, which is what Berlekamp defines in the paper "Economists' view of combinatorial games" where he created coupon go exactly for the purpose of making thermography approachable for go players. However this tax is excactly equivalent to playing with the coupon stack, the only difference being subtracting t/2 at the end.
"it is not the same thing at all", well, for non loopy games it is exactly the same thing (subtracting t/2 at the end of course), and for loopy games you are right, it is not the same thing. Because the first definition of temperature is only defined for non-loopy games but the one with auctions/coupon stacks works more generally.kvasir wrote: (This is my understanding of the SL page, please correct it if you know better because I have been thinking to ask in this forum what exactly was meant there.)
Thinking about it I have the following thoughts: Environmental Go has a coupon stack that can have even or odd number of coupons and the top coupon is a plausible way to approximate the CGT temperature for the regular Go game but it is not the same thing at all. The bestiary probably still has a valid thermography for the Environmental Go game and the temperatures should depend on if the there are odd or even coupons, as well as exactly how they are distributed. The entire structure of the thermography should depend on the coupon stack, because it does affect the game.
Just to clarify, this definition goes as follows. The left thermograph of the game G at temperature t is the limit as d->0 of the score of black playing first in the game G+E_t^d-t/2 where E_t^d is the coupon stack from 0 to t (here I adapted Siegel's definition to one where I chilled the game, to make it easier but technically this definition won't work with subzero loopy positions. Fortunately go under territory scoring very very rarely has subzero positions). The right thermograph is analogous.
And for games like this, the limit is not defined because it has one limit for even coupons and one for odd coupons, I mean, a sequence that goes like 0,0.9, 0.98, 0.9998, 0.999999.... converges, but one that goes like +0.9, -0.98, +0.998, -0.9999 does not
(*) unfortunately the most formal mathematical source for learning about these things is a book, but I'm sure you can find it for "very cheap" in "online bookstores". Or it is also in Robert's book Endgame V which you can find for very cheap in his online bookstore!
Last edited by Criado on Sat Apr 16, 2022 2:07 am, edited 1 time in total.
-
Criado
- Beginner
- Posts: 16
- Joined: Sat Apr 03, 2021 9:05 am
- Rank: Tygem 2d
- GD Posts: 0
- Been thanked: 2 times
Re: New remarkable ko beast?
Cute board!jann wrote: I know little about CGT, but afaik the concept of ko is already somewhat outside of its realm (sub-boards or games not necessarily additive, with or without superko), let alone difficulties with long repetition. In real rules passes usually lift normal ko bans (superko is harder OC), otherwise you have serious problems in simple examples and are not describing real go anymore. Passes are 0-point plays (infinite coupons) in an environment, and the simple ko ban lasts for a single turn only.
Iirc Katago uses simple ko with Bill's stopping rule. For Chinese rules another approximation is to use superko in resumptions only. Neither works well in 0-sided kos though (unlike minimal superko). The "natural" outcome is draw on repetition, but hard to recognize with the periodic two passes (cf. double ko seki, which doesn't oscillate the score). But is necessary since no-pass-go is not real go. Japanese rules have less problems drawing here.
(A shrinked copy for fun)
Well I don't know much about rules of go but I think I know more about CGT than í know about rules. While it is true that thermograph is not as nice with ko positions (and thermograph is additive under a komaster assumption by the way, and also with placid (not hyperactive) loopy positions). The thermograph is still well defined. What I attempt to do is generalize the algorithm for computing the thermographs for arbitrary games in the CGT sense, which is probably easier than for go positions.
What I suspect is that an equivalent notion should exist for go as well but probably we need another axiomatization that isn't exactly CGT. I was working on that already. Such an axiomatization for japanese rules would be particularly hard because you need to implement the transition from main phase to encore(s) at the same time in all the summands. But for say, Chinese rules, I feel it is doable. And for stone scoring it is even easy. Notice that even the unremovable ko that started this thread behaves differently under stone scoring than it does under berlekamp-wolfe's mathematized rules, as in those a captured stone gives you a chance to lift the ko bans.
To be honest I don't care about how to make rules behave more in an expected way, I care about how to model or approximate existing rules in a way that allows me to compute thermographs. So if the answer of a problem is "no thermography because of a pass fight" or "only dead if you can lift the ko bans by passing" then I'm kind of okay with that. The program in the end should serve to analyze normal endgames, and the beasts, it's enough if I recognize them.
-
kvasir
- Lives in sente
- Posts: 1048
- Joined: Sat Jul 28, 2012 12:29 am
- Rank: panda 5 dan
- GD Posts: 0
- IGS: kvasir
- Has thanked: 26 times
- Been thanked: 187 times
Re: New remarkable ko beast?
You appear to confuse the coupon stack that is part of the playing material in Environmental Go with the coupon stack used in that definition. Maybe I am misunderstanding you but what I read is that you described, in the OP, how the ko depends on the number of coupons and then went on to claim this was unexpected. It should not be unexpected that the Environmental Go game behaves like this.Criado wrote: "it is not the same thing at all", well, for non loopy games it is exactly the same thing (subtracting t/2 at the end of course), and for loopy games you are right, it is not the same thing. Because the first definition of temperature is only defined for non-loopy games but the one with auctions/coupon stacks works more generally.
Just to clarify, this definition goes as follows. The left thermograph of the game G at temperature t is the limit as d->0 of the score of black playing first in the game G+E_t^d-t/2 where E_t^d is the coupon stack from 0 to t (here I adapted Siegel's definition to one where I chilled the game, to make it easier but technically this definition won't work with subzero loopy positions. Fortunately go under territory scoring very very rarely has subzero positions). The right thermograph is analogous.
And for games like this, the limit is not defined because it has one limit for even coupons and one for odd coupons, I mean, a sequence that goes like 0,0.9, 0.98, 0.9998, 0.999999.... converges, but one that goes like +0.9, -0.98, +0.998, -0.9999 does not
(*) unfortunately the most formal mathematical source for learning about these things is a book, but I'm sure you can find it for "very cheap" in "online bookstores". Or it is also in Robert's book Endgame V which you can find for very cheap in his online bookstore!
To create a thermography for Environmental Go you first need to convert it into a CGT game G. There is nothing special about G, that I can see, even if the original non-CGT game depended on the number of coupons. You can consider expressions like G + E_t^d - t / 2 in the limit d->0 but here G is a constant object (constructed from a specific Environmental Go game that had either odd or even number of coupons) and there can be no interaction with a changing parity for the original coupon stack. That is the non-CGT game doesn't matter, it is only G that matters.
Also I am suspicious about the need to treat these positions as loopy games.
And thank you for the book recommendations.
-
Criado
- Beginner
- Posts: 16
- Joined: Sat Apr 03, 2021 9:05 am
- Rank: Tygem 2d
- GD Posts: 0
- Been thanked: 2 times
Re: New remarkable ko beast?
I see the misunderstanding. No, I was just using the coupon stack of the environmental go (that as you very clearly said, "forms part of the playing material") as the very same one that we use in the definition of (generalized) thermography. The thermograph of a game of the form G+E_t^d is interesting but that is a tangent. Computing the left score of G+E_t^d-t/2 and the right score of G+E_t^d+t/2 is the definition of the (generalized) thermograph of G. The equivalence of this for short games with the standard definition by Conway is in Siegel's book, theorem VII.1.6 and the defintion of the "scores" of a loopy game is in VII.3.3, in case you could find the book in your local maths library. I don't know how good of an idea it is to quote a maths textbook because they are not too easy to find.kvasir wrote: You appear to confuse the coupon stack that is part of the playing material in Environmental Go with the coupon stack used in that definition. Maybe I am misunderstanding you but what I read is that you described, in the OP, how the ko depends on the number of coupons and then went on to claim this was unexpected. It should not be unexpected that the Environmental Go game behaves like this.
To create a thermography for Environmental Go you first need to convert it into a CGT game G. There is nothing special about G, that I can see, even if the original non-CGT game depended on the number of coupons. You can consider expressions like G + E_t^d - t / 2 in the limit d->0 but here G is a constant object (constructed from a specific Environmental Go game that had either odd or even number of coupons) and there can be no interaction with a changing parity for the original coupon stack. That is the non-CGT game doesn't matter, it is only G that matters.
Now, this definition involves a limit as d->0 of the scores (they are actually called "stops" in the CGT literature, but in go "score" feels more like the final score. So when I talk about go I prefer to use "thermograph" for what they call "scores" and "scores" for what they call "stops") of a game of the form G+E_t^d +-t/2. Now, my claim is that this limit is of course not defined as we already discussed, the function is very discontinuous and does not converge to anything.
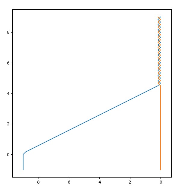
If you were to plot the scores of the games of the form G+E_t^d for d smaller and smaller, you would see in a normal game those get closer and closer to some line which is the thermograph, but in games such as these, they zigzag between two values, and as d gets smaller this behaviour does not converge to any particular line but it fills in the area between these two lines. Actually, perhaps a picture is better than a thousand words. I will attach a figure of a the scores of G+E_t^d +-t/2 for d=1/6 and two different games. You will see how the first one which is one of these games that would induce a pass fight, does not approximate any particular line, while the second one, which is a molasses ko, does. As d->0 the error in the second one gets smaller and the first one remains constant.
- Attachments
-
- Fig 1. An unremovable ko for both sides
- thermo1.jpeg (31.4 KiB) Viewed 35665 times
-
- Fig 2. A Molasses ko
- thermo2.jpeg (15.9 KiB) Viewed 35665 times
Re: New remarkable ko beast?
Thanks. This small board could actually make a nicer diagram than the current 0-sided ko placeholder on the RR page. Would you mind if I use it there (crediting you oc)?Criado wrote:Cute board!jann wrote:(A shrinked copy for fun)